摘要:前身关联“天体交易所”:老虎AI是由已经收割过的“天体交易所”(CTC币项目)团队推出的新盘,原...
前身关联“天体交易所”:老虎AI是由已经收割过的“天体交易所”(CTC币项目)团队推出的新盘,原项目因APP无法打开、代币暴跌,币圈蝗虫老俞迅速改头换面,推出“老虎AI”继续收割投资者。
该项目打着“AI量化交易”“智能套利”的噱头,也就是看着现在AI量化的噱头比较火,所以抓紧时间做了一个同样的资金盘出来。


天体交易所,之前已经曝光过两次了,前期宣传的这么风光,而上线就收割已经收获骂声一片,俞凌雄在柬埔寨重出江湖的大制作,除了宣传做的比较风光以外,其他的都比较粗糙,APP也没办法和正经交易所媲美。
宣称2023年:天体集团正式启动,其拥有四大核心生态,包括天体公链(CTC)
(经查询,2023年俞老板都还在纸醉金迷不知道天地为何物呢)
2025年 3 月 14 日:宣传称天体交易所计划于 3 月 21 日晚上 9 点 28 分开放全球注册,用户完成 KYC 认证即可免费获得100枚平台币(CTC),前千万名注册用户额外享有空投奖励。
(上线之后,大家纷纷都说要去撸币,撸币的没看到有几个说的,被盗了钱包的倒是数不胜数)
2025年 3 月 17 日:官方称天体交易所的注册系统预计在2025年 3 月 21 日早上 8:28 分(金边时间)开放,资料提交后,平台会在五分钟内完成审核,并通过邮件通知注册结果。
(注册就出故障,交易所一天一个小问题,三天一个大问题,到目前为止交易所还天天出现网络错误,无法登录)
2025年 3 月 :天体币开放注册,每个人免费空投得100个天体币,交易所正式上线会有另外的系统直接登录,数据同步。
(注册以后数据错乱,可见运维技术水平差劲)
2025年 4 月 25 日:天体交易所金边全球运营总部办公室开业。
(而后即刻被摩根大厦物业官方辟谣,办公室压根没装修启用,物业通知在我之前发的文章中有展示)
2025年 5 月 8 日:TT 交易所正式上线,开放现货交易对、存取款服务及 TT 钱包集成功能,但 CTC 交易需等待高级 KYC 审核完成后开放。因用户增长迅猛,高级 KYC 认证截止日期延长至 5 月 15 日 23:59 (SGT)。
2025年 5 月 18 日:向所有通过高级 KYC 认证的用户自动发放空投,空投代币直接存入交易所钱包,无需手动申领。空投后平台临时关闭 CTC 充提功能,进行链上同步与安全校验。
(结果就是空投给你了,但是压根不能变现)
2025年 5 月 20 日:上线 CTC/USDT ,同步恢复充提功能,用户可自由交易、充值及提现。CTC 上线价格为0.001U,上线一个小时都没到价格就被拉到了100U,而后一路暴跌在0.4U 左右横盘,过了几天后横在0.8U 左右
(散户手中没有任何筹码,上涨的时候没买上,韭菜一进去就砸盘)
2025年 5 月 5 日:原计划的 KYC 认证截止时间为当日晚 24:00,但因用户增长迅猛,后续延长了认证时间。
(截至目前,交易所依然还不正常,打不开)
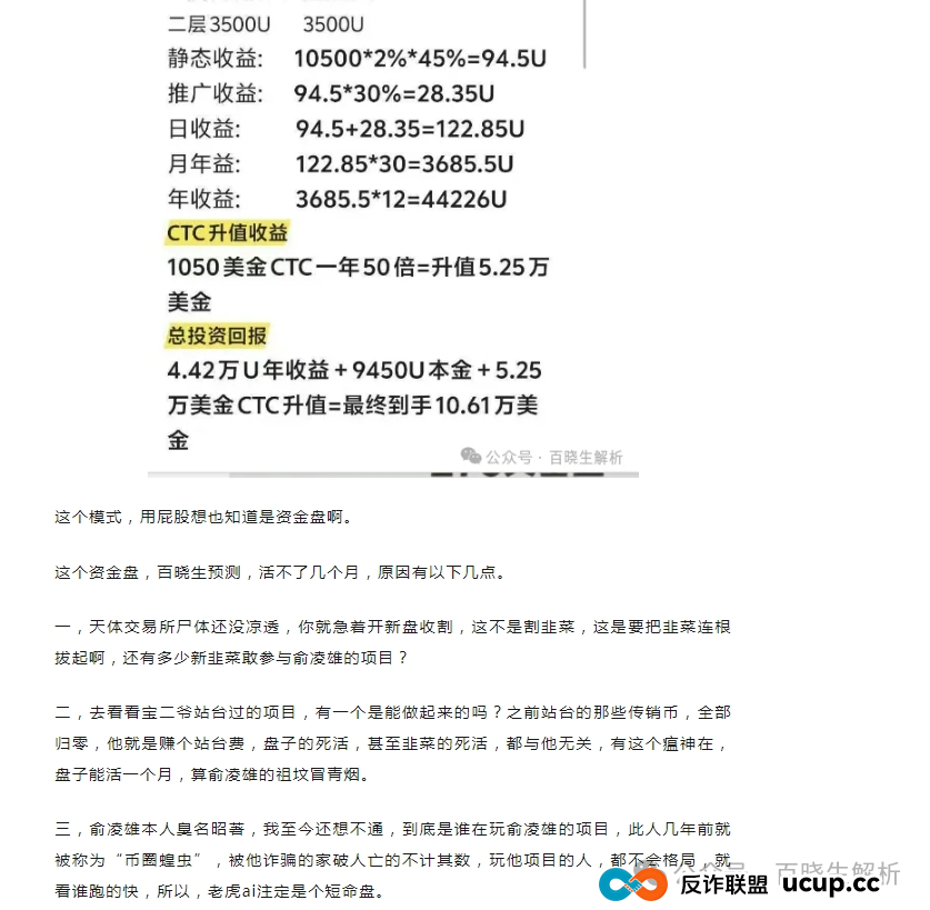
俞凌雄眼看着第一个天体交易所没搞好,又想模仿市场上那些做的好的量化AI的模式,推出了一个叫做老虎AI的平台
俞凌雄有点黔驴技穷的意思,天体没割到预期的金额,所以打算用老虎AI在圈一波钱。
俞凌雄得道在国内辉煌过,后因为经济案被国家上了红色通缉令而被迫安身在国外
他的人生大势已经去了大半,可他偏要翻点火花,目前是属于是逆势而为,而这个老虎AI,基本也就属于,俞老板创业未半而中道崩殂又崩殂!
互联网市场变化莫测,改变自己的观念,提高自己的认知,才有可能找到出路。我们不是规则的制定方,但我们可以玩转规则。在这场精心设计的认知战争中,胜利者往往都只是少数人。
希望每一个涉猎互联网的朋友都能理智分析,或者尽量避免涉足资金盘,每个圈子都有它的游戏规则,如果你对这个规则一无所知就盲目进入,那么踩坑也是必然的。
以下内容为友情赞助提供

全网新项目分享交流群
扫码进群,获取最新项目资讯

TG:@ue211




